BY: R.B. BIRRER, MD, and SR. ANN STANGO, SC, DMin
Dr. Birrer is a former hospital CEO. Sr. Ann is project manager, ethics and spirituality, St. Anthony's Hospital, St. Petersburg, FL. They worked together to create the charity care plan described in this article.
One Catholic Hospital Has a Method for Providing More—Not Less—Care for the Uninsured
Charity isn't a good substitute for justice.
—Jonathan Kozol1
The ministry of caring for the poor, particularly in the urban setting, is fundamental to the mission of Catholic health care. Our ministry is organized. We who serve it are efficient. We are kind and concerned. We give excellent service. And—because of these virtues—we are also overcome by the numbers of people who come to us looking for care. This is our challenge now: How do we balance our call to stewardship against the fiscal constraints of the contemporary health care environment?
St. Vincent DePaul found himself in a similar situation when he tried to provide care for poor people in Paris in the 1600s. His vision was to bring together good people to help the poor in an organized fashion. St. Vincent saw that preaching was not enough. People need food as well as spiritual guidance. But food costs money. Who, St. Vincent asked himself, has money and is also interested in feeding the poor? He met his challenge by enlisting wealthy people in the court of the queen of France. Those people provided the means with which he could continue his ministry to the sick poor.
Twenty-first century hospitals are faced with the same question: "How do we fund our care of the sick poor?" Today, the ministry of caring for the poor is far more complex than it was in the 19th century, when a group of women religious came to this country to found an urban hospital we will call "St. Aloysius's." A century ago, the city in which St. Aloysius's sits was prosperous. Today it is very poor. In caring for the poor, St. Aloysius's is, like other Catholic health care organizations, inextricably bound up with the state and federal governments, a variety of regulatory agencies, third- party payers, and an ever-increasing demand on limited health care resources.
Maintaining a commitment to meeting the health care needs of the poor requires a prudent stewardship of limited resources. Over the last decade, the number of uninsured Americans has grown significantly—from 39.7 million in 1994 to 45 million today—while the amount of money available to cover this group has declined. The significant new burdens now borne by St. Aloysius's and other inner-city health care institutions are the result of state and federal policies that fail to meet the health care needs of the community, region, and state. Accordingly, as St. Aloysius's leaders see it, the medical center's ministry on behalf of the poor must involve not only the provision of direct health services but also advocacy in the public arena.
Caring for the poor is a constitutive element of the Catholic health ministry. If a Catholic health care facility fails to care for the poor, its Catholic identity in that geographical area is diminished. St. Aloysius's ability to care for the needs of the poor is shaped, in part, by the availability of resources. In order to fulfill its mission and ministry, a hospital must carefully steward the limited resources available to it. Failure to be a prudent steward can seriously compromise the institution's ability to care for those in need. As we at St. Aloysius's see it, when choices involving the expenditure of resources arise, concern for the poor and for continuing the ministry of the women religious who founded our facility should be given a high priority. Expenditures that may in themselves be worthy but may also compromise St. Aloysius's primary mission to the poor should be subjected to careful scrutiny.
Given the complexity of today's health care financing, the diverse reimbursement mechanisms for meeting the health care needs of the poor, and the need to keep mission central, Catholic health care organizations may adopt a variety of methods in their efforts to balance "mission and margin." These methods include:
- Adopting accounting practices that can identify annual health care expenditures on behalf of the poor, as well as reimbursements received from the state and federal governments and other sources
- Developing criteria for the allocation of limited medical resources in attempting to meet the needs of the poor, both on a micro (individual) and a macro (community) level
- Creating specific budget lines from which resources will be allocated to various groups of patients in need
- Carefully monitoring the admissions/payment process so that patients who can pay for their care are held accountable for this obligation
- Developing and implementing monitoring and management systems to identify other health care institutions and health care professionals that engage in the practice of "deselection"
Is it truly our responsibility, for example, to care for immigrants who, having just gotten off a plane, are driven by relatives directly from the airport to our clinics? Does our commitment to serve the poor in the name of Jesus Christ oblige us to serve all the poor? Isn't it just as true that we "should not withdraw from individuals and commit the Community [Catholic health care] to what they can accomplish by their own enterprise and industry"?2 In the past, a sense of "triumphalism" caused Catholic health care organizations to compete with other-than-Catholic ones in an effort to grow and to be "all things to all men." It is neither necessary nor possible to do this any longer. The question is: Can we interpret the Gospel in a way that allows us to serve the poor from an institutional perspective? In other words, can our Catholic hospitals continue to survive?
The natural tendency of a "triumphalist" ministry to keep working, growing, and healing in an isolated way also violates the Catholic principle of subsidiarity. In Quadragesimo Anno, Pope Pius XI addressed the need to reform society. 3 Conditions worsen, he realized, when they are left to good will alone. The pope issued an urgent call for the use of the principle of subsidiarity, according to which balance can be restored between the individual, on the one hand, and the state, on the other.
As a general rule, the cost of health care ought to be borne by the person receiving it, or by the community in which the person lives. In dispensing charity care, St. Aloysius's practice is to focus on patients in its service areas, rather than attempting to be "all things to all people at all times."
The External Charity Care Study
How are these questions to be answered in practical terms? Let's look
at how St. Aloysius's has gone about it.
As noted, the city in which our hospital is located is impoverished. The local average income is $9,500 a year. Of those people who have jobs, most work for the minimum wage and receive no benefits.
St. Aloysius's emergency department and clinics function as the primary-care provider for thousands of people. We accept this as a fact of life and plan for it. But what are we to do about people who come from outside our city, use our resources, and return home. Are we obliged to care for them? What about immigrant relatives of recent immigrants to the city? How do we handle undocumented immigrants who live and work in our area and come to us when they are sick?
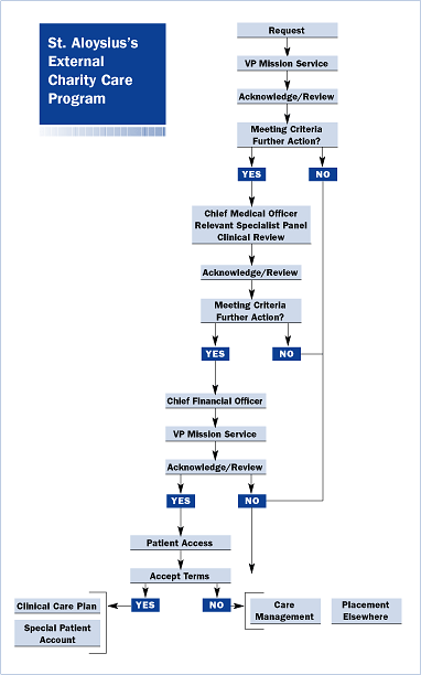
For the calendar years 2000 through 2003, St. Aloysius's conducted a study of its charity-patient demographics (age, gender, race, residence, diagnosis, and the cost of care and charges for it) and the money it spent on charity care each year. On January 1, 2002, the hospital inaugurated its External Charity Care Program (see Box). Prior to 2002, we simply accepted all who came to us for care, no matter where they lived. Under the External Charity Care Program, all prospective charity care patients who lived outside the hospital's primary and secondary service areas were referred to the office of the vice president for mission.* That office then evaluated prospective patients for eligibility for care. To be eligible, a person was required to have:
- No health care insurance coverage
- Limited financial resources
- A serious medical condition
*St. Aloysius's primary service area comprises those postal zip codes for which it is the only medical center. Its secondary service area comprises zip codes in which its services overlap with those of other hospitals. If the criteria were not met, the person's application for care was declined. If the criteria were met, the person was referred to the hospital's chief medical officer, who reviewed his or her clinical symptoms and signs and established a working diagnosis. The chief medical officer then determined whether the hospital could indeed provide the clinical care needed. If the care was available, the chief medical officer recommended that the evaluation proceed. If it was not available, the person was referred to a care management team, which would then arrange care at another facility.
If the clinical care requirements were met and the person was accepted as a patient, he or she was referred to the hospital financial department, where a full financial analysis was performed. An estimate of the cost of the patient's initial and follow-up care was made. If the estimated cost was acceptable to the patient, the financial department set up a special account. Both the patient (or his or her family) and the hospital placed funds in this account. (If this arrangement was not acceptable to the patient, the hospital declined to provide treatment.) Having agreed to the arrangement, the patient was referred to the patient access/registration area for processing. The patient was then admitted to St. Aloysius's for inpatient care or outpatient procedural care and follow-up.
Each patient who entered the External Charity Care Program was assigned a care manager, who assumed responsibility for that person's care from admission to discharge, at no cost to the patient. Between 2000 and 2003, the hospital analyzed the study's data in order to determine outcomes and benefits.
The Study's Results
During the study period, the hospital provided care for 11,953 charity care
patients. The demographics and costs associated with these patients are shown
in Table). The study period saw a 47 percent increase in
Medicaid charity claims. There were also significant increases in the number
of patients seen and in the costs of treatment.
The study also showed that, between 2000 and 2003:
- The number of female patients increased, whereas the number of male patients dropped.
- The number of white and black patients increased, whereas the number of Puerto Rican patients, Central/South American patients, and patients of other racial or ethnic origins dropped.
- The number of patients from the hospital's primary service area increased, whereas the number of those from its secondary service area dropped.
In terms of final diagnosis, patients from outside the primary and secondary service areas had more complex illnesses than did those from within them. Through the special accounts, the hospital accrued $680,000 with which it could cover the costs for patients living outside its primary and secondary service areas.
Mission and Business
For a Catholic health care organization, limiting patient access as a survival
strategy seems to go against the grain. Access is a justice issue. People have
a right to adequate health care. But justice is about right relationships and
has both individual and societal aspects. Justice is about relative rights
and mutual duties. Discussion of justice in terms of relative rights
and mutual duties has been at the foundation of every social encyclical since
Rerum Novarum (1891). If a Catholic health care organization is to deepen
its commitment to its healing ministry, it must have a clear understanding of
both its mission and its business, and it must balance mission and business
in a way that results in an appropriate stewarding of resources.
This balancing should occur not just during the annual budgeting process: It should be dynamic and ongoing. As charity care dollars are constricted and obligations (especially those reflecting patient demand) expand, Catholic health care organizations will need to demonstrate that "more can be done with less."
Rationing—the allocation of scarce resources—can be ethically achieved through a well-thought-out program that is balanced and flexible. St. Aloysius's sought to do this by, first, defining its primary and secondary service areas and, second, developing a triage process through which patients who were referred to the hospital from outside those areas could potentially receive care. Patients who had bona fide clinical needs and required charity care were able to receive the appropriate care and follow-up through a financial program to which they could contribute directly. As a result of their contributions, the hospital accrued additional dollars with which it could provide charity care for patients from outside its primary and secondary service areas.
The External Charity Care Program occurred at a time when St. Aloysius's was undergoing serious restructuring and reengineering due to contracting revenues, particularly charity pool dollars, and increased expenses. We believe that, by incorporating the program into the hospital's business plan and using margin as a tool, we have preserved the mission of the hospital and its sponsors.
Our program strengthens the stewardship of financial and human resources through disciplined inquiry and mission discernment. As far as we know, no other health care organization has a similar program. We believe, however, that any organization possessing both a strong mission and shrinking resources might do well to create an external charity care program of its own.
Survival and Mission
Caring for the health care needs of the poor will continue to be a primary mission
of St. Aloysius's. However, in light of the complexities involved in health
care financing today—the growing number of needy patients, the necessity
of maintaining institutional solvency, and the limited resources available to
care for the poor—a commitment to meeting the health care needs of the
poor will require more deliberate planning and more accountability than formerly.
It will not be sufficient for St. Aloysius's to proclaim its commitment
to the poor. Evidence of this commitment must be accountable and transparent.
Limiting access is but a start as a justice strategy for survival. The entire
ministry must become involved in advocacy aimed at changing laws and allocating
monetary support for health care. Justice will require action.
NOTES
- Jonathan Kozol, address to the Unitarian Universalist Association general assembly, Boston, June 28, 2003.
- J. A. Gallagher and J. Goodstein, "Fulfilling Institutional Responsibilities in Health Care: Organizational Ethics and the Role of Mission Discernment," Business Ethics Quarterly, vol. 12, no. 4, October 2002, pp. 433-450.
- Pope Pius XI, Quadragesimo Anno, available at www.vatican.va/holy_father/pius_xi/encyclicals/documents/hf_pxi_enc_19310515_ quadragesimo-anno_en.html.

